摘要
本文作为一篇反思性文章,探讨了人工智能工具(特别是Canva的AI辅助视觉功能)如何在三种教学情境中,帮助作者创建情感包容与多模态的学习材料:一项社会情感学习(SEL)协作式在线国际学习(COIL)项目、一次教师培训工作坊,以及一个本科一年级研究导向学习模块。设计过程以CASEL框架为指导,视觉材料旨在支持情感安全与归属感。借鉴Kress(2010)的多模态理论,AI生成的图像被视为易于获取的意义建构资源。Schön(1983)提出的“行动中反思”理念,则启发了迭代式的设计过程,即AI的输出结果促使设计不断优化,并引发对伦理决策的持续思考。文章通过三个视觉案例,阐明了AI如何帮助提升表征多样性、降低认知负荷,并阐明复杂概念。本文主张,富有反思性地运用人工智能,能够增强教学的包容性与有效性。
关键词: 高等教育中的人工智能应用;包容性视觉设计;社会情感学习;多模态理论;反思性实践;Canva AI;跨国教育;视觉教学法
引言
在日益多元化和跨国化的高等教育环境中,课堂教学材料的视觉设计已不仅是美学问题,更是一项教学责任。在西交利物浦大学,我的许多学生使用第二语言学习,来自不同文化背景,并带着独特的情感与认知需求走进课堂。传统的演示文稿通常文字密集、表现形式单一、视觉单调,往往难以满足这些多样化的需求。
当我开始重新设计教学材料时,特别是针对社会情感学习的内容,我意识到视觉元素不应仅仅是补充装饰——它可以成为情感的架构。在CASEL框架的指导下,我开始将幻灯片视作共同营造情感安全且具吸引力的学习环境的工具 (“What Is the CASEL Framework?,” 2020.)。CASEL提出的五项核心能力——自我意识、自我管理、社会意识、人际关系技能和负责任决策——强调情感与学习不可分割,必须在课堂环境中得到有意识的支持。从这个角度看,视觉设计成为学习空间情感氛围的一部分:我们选择的颜色可能影响平静或紧张情绪,选取的图像可能传递归属感或排斥感,整体排版可能支持学习者认知或造成其认知过载。这一点在多元文化和多语言课堂中尤为关键,因为学生常承受更高的认知与情感负荷;研究表明,清晰且具备文化响应性的视觉材料能够降低语言障碍、促进理解并建立心理安全感(Rose et al., 2013)。
与此同时,Kress(2009)的多模态理论提醒我们,意义的传递从不单靠语言完成。Kress指出,交流始终通过多种模式发生:视觉、语言、空间与姿态,每种模式都具有独特的可供性,塑造着学习者建构意义的方式。图像比文字更能直接唤起情感理解;色彩与对比能引导注意力;空间排布能以视觉方式呈现概念关系。从这个意义上说,多模态理论与SEL天然互补,因为两者都强调全面发展的学习者,即那些在理解过程中其情感、感官和认知过程相互交织的学习者。
融合CASEL与Kress的理论让我认识到:如果情感安全是学习的基础(“What Is the CASEL Framework?,” 2020),且意义建构分布于多重模式中 (Kress, 2009),那么视觉材料必须有意识地设计,以同时支持情感共鸣与概念清晰度。因此,AI工具不仅是设计辅助——它们成为我的协作伙伴,帮助我将这些理论框架付诸实践,创造出能同时传递关怀、代表性与意义的视觉内容。
将AI融入这一过程进一步改变了我的教学实践。最初试图优化幻灯片视觉效果的努力,逐渐演变为一种舍恩(1983)所定义的“反思性实践”——一场处于我的设计选择、作为教育者的价值观以及学生需求之间持续迭代的对话。
本文通过反思性探索,阐述AI工具(特别是Canva的AI辅助功能与生成式视觉工具)如何帮助我在三个教学场景中重新设计材料:(1)SEL主题的COIL项目;(2)面向中学教师的SEL教学卡片;(3)本科一年级研究导向学习模块。通过这些案例,我将展示AI如何支持包容性设计、增强多模态意义建构,并成为我反思性教学实践的一部分。
教学情境与浮现的挑战
在多语言、多文化且认知多样的课堂中开展教学,单靠以文本为中心的幻灯片往往难以应对诸多教学挑战。在我所处的教学环境中,许多学生需要通过英语这一附加语言来学习复杂的社会情感学习概念,这常常造成语言负担,进而影响他们的理解深度、学习信心和课堂参与度(Wen, 2024)。针对中国高等教育的研究表明,当情感性或抽象概念(例如社会情感学习中的内容)主要通过文本形式呈现时,语言困难会进一步加剧,因为学生必须在处理陌生概念词汇的同时,解读学术英语的表达(Wei et al., 2024)。
与我合作的许多中国中学教师也面临着类似的挑战。教师们通常承担着高强度的工作负荷、密集的课程安排以及以绩效为导向的评价体系,这使得他们的备课时间十分有限。因此,他们高度依赖那些视觉直观、易于调整且认知友好的教学材料 (Zhao et al., 2023)。这一点在社会情感学习情境中尤为关键,因为视觉线索往往比冗长的文字解释更能有效支撑学生对情感概念的理解。
西交利物浦大学的一年级本科生同样面临着严峻的过渡期挑战。许多学生在中学阶段接受的是以记忆为导向、受高风险考试影响的教育体系,这种体系更注重准确性与复现,而非探究与阐释 (Chou & Spangler, 2016)。当他们进入研究导向的学习环境时,从知识再现到知识建构的转变常常令他们感到无所适从。学生们普遍反映,仅通过文字描述的抽象研究过程让他们倍感压力,并且他们常常难以想象研究的各项组成部分在实际操作中是如何相互关联的。
在将人工智能融入我的教学实践之前,我的幻灯片虽然具备基础功能,但存在明显局限:缺乏文化代表性、情感温度以及多模态的清晰度。视觉元素稀少,且往往呈现西方中心主义的审美倾向;文本的主导地位则给多语言学习者增添了额外的认知负荷。这些限制促使我开始探索如何借助人工智能来创建更清晰、更具包容性且更贴合情感需求的教学材料——那些能够弥合语言鸿沟、支持多样化的学习者,并帮助学生从基于记忆的学习平稳过渡到研究导向型探究的材料。
理论框架
视觉作为情感架构的构建要素
社会情感学习研究学者始终强调:学习过程不会在情感真空中发生;课堂的情感氛围直接影响学生参与、调节、表达与联结的能力(Jones et al., 2014)。从这个视角出发,视觉设计成为学习情感架构的重要组成部分。幻灯片中运用的色彩能塑造情感基调——研究表明,柔和温暖的色调有助于缓解焦虑并促进认知舒适度(Baper et al., 2021)。展现多元身份的图像能够培育归属感并增强社会意识。简约的版式设计可有效降低认知负荷,这对多语言课堂尤为重要,因为学生需要同时处理语言解码与概念理解的双重任务(Paas et al., 2010)。
图1:基于Canva AI功能生成的社会情感教学(SEL)包容性视觉材料示例
在中国跨国教育环境中,情感安全尤为关键。经历了高压应试型中学教育的学生,往往将学术空间与压力、正确答案和评价联系在一起(Chou & Spangler, 2016)。融入社会情感学习理念的视觉材料,能通过引入心理安全、共情和亲和力等元素来平衡这种关联——这些恰恰是中国传统课堂中较少强调的维度。通过将AI生成的视觉内容与社会情感学习原则相结合,我致力于营造一种让学生感受到被接纳而非被审视的学习氛围。
图1是为社会情感学习主题的跨国协作在线学习项目制作的幻灯片。借助Canva的AI辅助插图工具,我生成了一组展现不同情绪状态的多元化儿童形象。此举旨在避免使用预制素材库中常见的刻板化图像,同时确保不同文化背景的学生都能感受到被呈现。温暖中性色调与富有表现力的人物造型,契合了我营造情感安全、友好氛围的设计意图。这一视觉选择通过以下方式与社会情感学习原则保持一致:降低学习者接触新情感词汇时的焦虑感;借助多元文化表达支持情绪识别;通过具象化呈现建立归属感。人工智能在此过程中成为设计情感提示的合作伙伴,有力支撑了情感安全环境的构建。
图像作为意义建构资源
克雷斯(2009)的多模态理论指出,交流始终通过语言、视觉、空间、姿态和听觉等多种模态同时发生,每种模态都为意义建构提供独特的功能。在教育场景中,仅依赖书面或口头语言会限制理解效果,这对刚接触新学科词汇或使用附加语言学习的学生尤为明显。相比之下,视觉模态能更直接、整体地表达关系、情感和抽象概念 (Bezemer & Kress, 2015)。

图2:AI生成的社会情感学习教学活动卡片(教师用)
在多语言课堂中,多模态教学法的力量尤为显著。研究表明,图示、图标和图像等多模态呈现方式能显著提升第二语言学习者的理解能力,降低语言障碍,促进更深层次的概念认知 (Valencia & Aldemar, 2016)。视觉材料还能帮助学生调动已有的符号认知资源,将既有知识与新内容相联结。在此背景下,人工智能工具拓展了我作为教育者可利用的多模态资源。生成式人工智能使我能够创造出多元文化角色、隐喻性图示和流程导向的图表——这些内容若仅靠传统方式制作,往往需要专业设计能力或大量时间投入。克雷斯(2009)关于教育者必须适应当代传播中"视觉转向"的论点在此得到印证:学习者正日益依赖视觉素养来解读和处理信息。因此,AI辅助的视觉材料不仅帮助我简化复杂内容,更能以比纯文本更易理解的符号形式,呈现诸如情绪识别、社会情感学习策略或研究流程等抽象概念。
图2是我应约为学校教师开展情绪素养活动培训时,使用Canva制作的一套社会情感学习教学卡片。AI工具帮助我快速生成了符合年龄特征、文化中性且教学指向明确的视觉素材。这些卡片具有以下特点:通过简洁的视觉隐喻传达复杂的社会情感学习实践;以降低认知负荷的方式支持时间有限的教师;通过图标、插画与精炼说明的结合实现多模态意义建构。人工智能极大缩短了制作时间,使我能够专注于教学设计意图而非手工绘图。
人工智能作为行动中反思的催化剂
舍恩(1983)提出的"行动中反思"理论,描述了实践者如何在行动过程中通过思考进行学习——实时调整、尝试并完善决策。在教学中,反思性实践意味着持续回应不断涌现的洞见、未预料的成果以及变化的学习者需求。
将人工智能融入设计过程强化了这种反思动态。每一幅AI生成的图像都成为诠释性提示:工具为何生成这种呈现方式?它编码了哪些文化预设?这幅图像是否传递了情感安全感?是否适合多语言学习者?当生成结果出现刻板印象、过度西方化或情感表达不当时,我会优化提示词或舍弃输出结果,这种评估与调整的迭代循环正契合舍恩的理论模型。

图3:在研究型学习模块中使用的AI辅助视觉示意图
此外,人工智能如同一面反思之镜(Kelchtermans, 2009),揭示了我对于表述、清晰度以及语气所做出的的教学假设。例如,在为中学教师设计视觉材料时,我发现自己曾倾向于过于抽象的图标,直到AI生成的替代方案提醒我:对年轻学习者而言,简洁性更能促进认知与情感的可及性。同样,在为一年级学生设计研究流程示意图时,AI促使我重新审视学术人员对初学者知识储备的隐性期望。通过这一过程,人工智能不仅成为工具,更成为推动教学自省与伦理自觉的协作者——这些正是反思性教学实践的核心特质。
图3是在一年级研究型学习模块中使用的漏斗形视觉示意图。学生常对抽象的研究过程感到困惑,而AI帮助我将这一过程转化为简化的视觉路径。逐渐收窄的造型、柔和的色彩以及动词与行动步骤的精心布局,均通过AI工具生成并优化。通过这幅图像,我领悟到:视觉化能通过结构呈现纠正抽象认知;AI设计可催化教师对表达清晰度的反思;空间隐喻能有效支持学生理解。这一过程深化了我对视觉教学法的理解,也增强了我设计多模态学习路径的信心。
教学与伦理启示:迈向反思性与负责任的AI赋能教学
通过对三个案例的实践,我与AI生成视觉材料的互动揭示出一系列交织的教学、伦理及制度层面的见解。我不再将社会情感学习原则、多模态设计、反思性实践和AI素养视为独立领域,而是开始理解它们如何共同构成负责任、以人为本的AI教学实践的支柱。
为安全、归属与可及性而设计
通过有意识的视觉设计,我能将情感安全置于教学核心——这是实现深度学习的必要条件,在多语言与跨国情境中尤为关键。AI辅助生成的视觉材料融入多样肤色、去性别化角色和温暖色调,有助于降低学生的情感过滤屏障(Krashen, 1985) ,使抽象或敏感的社会情感学习内容更易接近。在跨国协作在线学习项目和教师培训案例中,包容性插图使学习者能在不被刻板化或文化扁平化的前提下看到自己的身影。
然而,设计情感安全的视觉材料也引发伦理思考。AI工具有时会生成刻板印象图像或西方中心主义的“幸福家庭”“学生”“教师”描绘,暴露出训练数据集中隐含的文化偏见。拒绝并修正这类输出成果成为我教学实践的重要环节。因此,情感安全既需要被设计,也需要被捍卫——这要求我持续反思视觉材料所呈现的内容及其代表的对象。
多模态清晰度与意义建构
AI促使我更从符号学角度思考学生如何建构意义。我不再依赖文字密集的解释,而是运用AI生成隐喻、象征情感或策略的图标,以及呈现概念关系的空间布局。这种转变让我认识到,通过将意义分布于视觉、空间与文本模态,多模态教学能深化理解深度。
但AI的符号学力量也伴随风险。过度精致的设计可能制造概念简化的错觉,掩盖而非阐明复杂性。此外,若不通过精心设计的提示词主动平衡,某些视觉美学(常表现为西方极简风格)可能被不自觉地强化。因此,多模态实践既需要创造力,也承载着文化责任。
AI作为教学自觉的催化剂
人工智能并未取代我的教学专长,而是激活了它。舍恩(1983)“行动中反思”的理念引起深刻共鸣:每一幅AI生成的视觉材料都成为评估设计意图、伦理考量、表达清晰度与文化敏感性的契机。当视觉呈现与社会情感学习目标或我的包容性承诺不一致时,我会调整提示词、重构版面或完全舍弃图像。
通过这种迭代过程,我更加意识到自身的预设:为何最初为中学教师设计时更倾向抽象图标而非叙事性插图?为何偏好某些色彩组合?AI如同一面镜子,映照出我无意识的选择,并促使我更清晰地阐述设计逻辑。它还推动我更深入地反思如何应对偏见、表征失衡与过度自动化等问题。
与AI工具协作凸显出若干伦理张力,如刻板印象复制、西方中心预设及形式重于实质等。应对这些挑战需要批判性AI素养,这既包含技术能力,也涵盖伦理意识、文化敏感性与设计判断力。
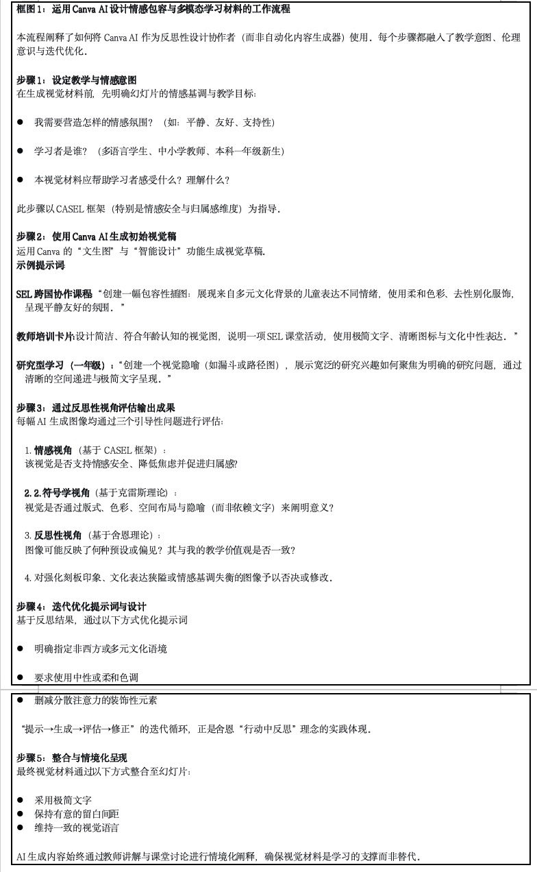
为将这些教学与伦理启示转化为可操作的实践,我针对Canva AI在教学材料中的应用开发了一套反思性工作流程。该流程不仅将AI视作提升效率或自动化的工具,更将情感意图性(基于CASEL框架)、多模态意义建构(基于克雷斯理论)与行动中反思(基于舍恩理论)付诸实践。下文框图展示了这一过程,为如何将合乎伦理、包容且具有反思性的AI应用融入日常教学设计提供了实践范例。
负责任的AI应用:培养反思性教学实践
在高等教育中负责任地使用人工智能,也意味着培养反思性习惯。通过将情感意识、符号学评估和伦理追问融入每一个设计环节,AI成为促进教学明晰度的催化剂,而非简单的捷径。从这个意义上说,人工智能素养必须超越技术熟练度,延伸至情感素养、设计判断力和反思性实践的能力。
结论
人工智能增强的视觉设计拓展了我的教学想象力。通过融合社会情感学习原则、多模态意义建构与反思性实践,人工智能不仅是一种工具,更成为设计"归属感"的协作伙伴。文中所呈现的三个案例表明,AI能够支持教育工作者创建更具包容性、情感适配性且便于学习者理解复杂概念的教学材料。当Canva AI作为反思性协同设计伙伴使用时效果最为显著,它有效促进了情感包容、多模态意义建构和教学表达的清晰度。
随着人工智能工具的不断发展,教育工作者必须保持反思意识、伦理自觉和设计意图的明确性,创造出不仅传授知识、更传递关怀的视觉材料。
References
Baper, S., Husein, H., & Salim, S. (2021). The Impact Of Colour On Students’ Perception In Learning Spaces. Tikrit Journal of Engineering Sciences, 28, 33–43. https://doi.org/10.25130/tjes.28.2.03
Bezemer, J., & Kress, G. (2015). Multimodality, Learning and Communication: A social semiotic frame. Routledge. https://doi.org/10.4324/9781315687537
Chou, C. P., & Spangler, J. (Eds.). (2016). Chinese Education Models in a Global Age (Vol. 31). Springer Singapore. https://doi.org/10.1007/978-981-10-0330-1
Ding, M., Li, Y., Li, X., & Kulm, G. (2008). Chinese Teachers’ Perceptions of Students’ Classroom Misbehaviour. Educational Psychology, 28(3), 305–324. https://doi.org/10.1080/01443410701537866
Jones, S. M., Bailey, R., & Jacob, R. (2014). Social-emotional learning is essential to classroom management. Phi Delta Kappan, 96(2), 19–24. https://doi.org/10.1177/0031721714553405
Kelchtermans, G. (2009). Who I am in how I teach is the message: Self‐understanding, vulnerability and reflection. Teachers and Teaching, 15(2), 257–272. https://doi.org/10.1080/13540600902875332
Kress, G. (2009). Multimodality: A Social Semiotic Approach to Contemporary Communication. Routledge. https://doi.org/10.4324/9780203970034
Paas, F., Renkl, A., & Sweller, J. (2010). Cognitive Load Theory and Instructional Design: Recent Developments. Educational Psychologist, 38, 1–4. https://doi.org/10.1207/S15326985EP3801_1
Rose, D., Meyer, A., & Gordon, D. (2013). Universal Design for Learning: Theory and practice.
Schön, D. A. (1983). The reflective practitioner: How professionals think in action. Basic Books.
Krashen (1985). The Input Hypothesis: Issues and Implications. Newyork. Longman
Valencia, Á., & Aldemar, J. (2016). Meaning making and communication in the multimodal age: Ideas for language teachers. Colombian Applied Linguistics Journal, 18(1), 98–115. https://doi.org/10.14483/calj.v18n1.8403
Wei, Y., Sulaiman, N., & Ismail, H. (2024). Academic English Writing Challenges in a Blended EFL and ESL Learning Environment: Insights from Chinese International High School Students. International Journal of Learning, Teaching and Educational Research, 23, 275–293. https://doi.org/10.26803/ijlter.23.2.13
Wen, Q. (2024). Foreign Language Teaching in China. In Q. Wen (Ed.), A Production-Oriented Approach to Teaching Foreign Languages: Does a Post-Method Era Need a New Approach? (pp. 57–84). Springer Nature Switzerland. https://doi.org/10.1007/978-3-031-65080-2_3
What Is the CASEL Framework? (2020). CASEL. Retrieved December 1, 2025, from https://casel.org/fundamentals-of-sel/what-is-the-casel-framework/
Zhao, N., Shi, C., Wang, C., & Liu, X. (2023). Teachers’ time use and job satisfaction: A large-sample study in China. Teacher Development, 0(0), 1–21. https://doi.org/10.1080/13664530.2025.2577895